首页
研院概况
研院简介
机构设置
联系方式
招生工作
培养工作
规章制度
学位点建设
博士一级学科
博士专业学位类别
硕士一级学科
硕士专业学位类别
质量工程
教学成果奖
教改项目
教材建设
课程建设
课程思政
论文奖励
基地建设
主题案例
工程案例
质量督导
导师工作
规章制度
优秀导师
辽宁省优秀导师(团队)
我心目中的好导师
学生工作
规章制度
奖助学金
思政教育
研团活动
荣誉奖励
支部建设
支部工作
荣誉奖励
下载专区
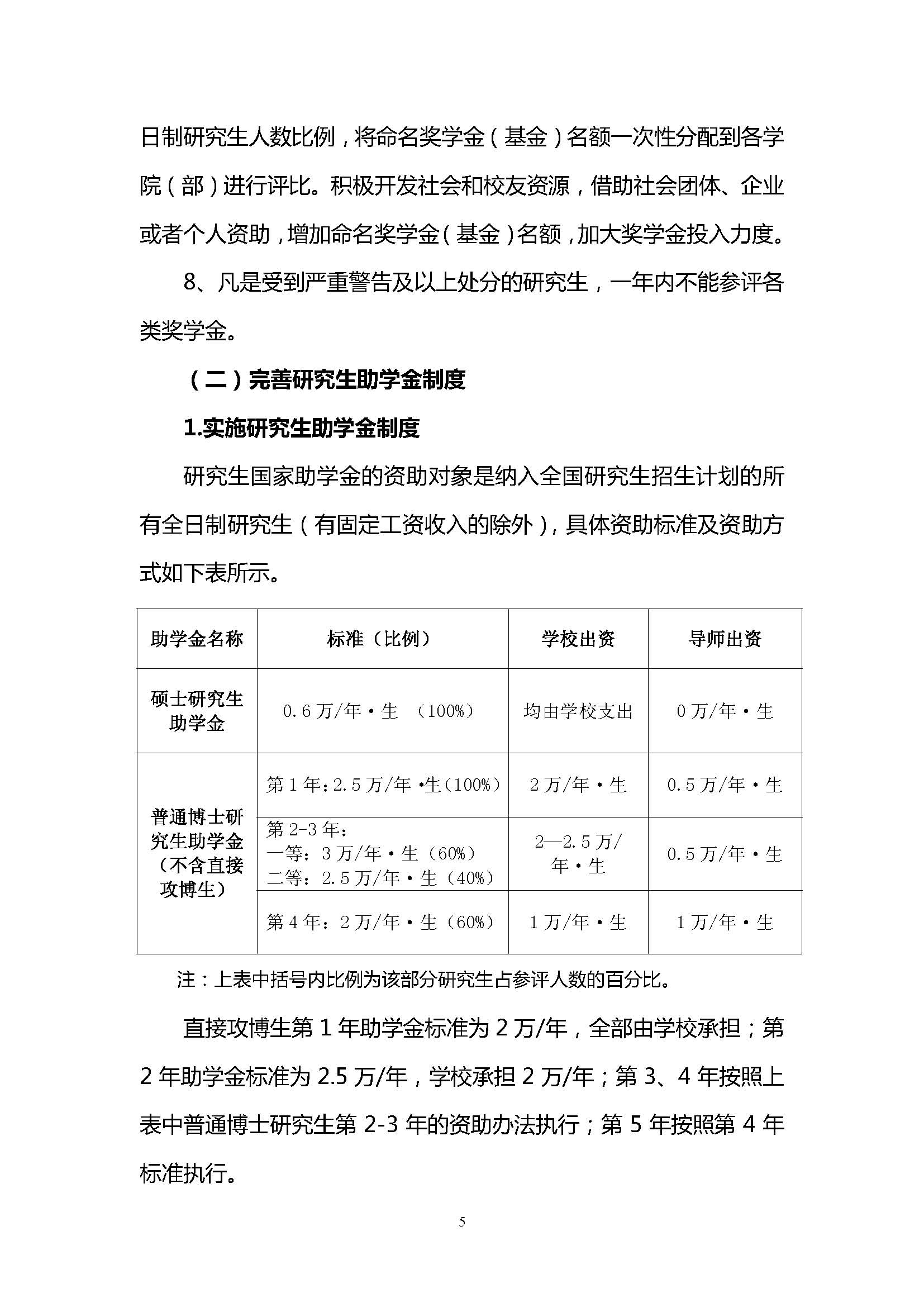
东北大学研究生奖助学金实施方案(试行)
发布者:系统管理员
发布时间:2014-06-26
浏览次数:
955
东北大学研究生奖助学金实施方案(试行).pdf